Vai al contenuto

Risposte migliori

Inviato (modificato)

Buongiorno a tutti purtroppo quest'anno è arrivato anche per me il momento dell''esame di maturità. Ho deciso (se possibile),influenzato dalle molte tesine di cui ho visto parlare qui sul forum, di svolgere una tesina sulla nostra comune passione cioè la numismatica, perciò vi chiedo un aiuto per definire gli argomenti.

Premetto che frequento il liceo delle scienze umane (ex magistrali),quindi le materie di indirizzo sono psicologia,pedagogia ecc.

Io mi interesso di monete relative alla cristianità quindi principalmente vaticane (lire ed euro), prutah (sono le monete del tempo di Gesù) e un po' di follis relativamente a Costantino (però ho anche varie monete mondiali ed euro commemorativi); tuttavia non penso di riuscire a collegarmi con questa monetazione alle materie studiate, e soprattutto agli argomenti studiati quest'anno, quindi penso che dovrò trattare altri argomenti.

Per ora ho pensato a questi argomenti:

- Scienze umane: Maria Montessori che è la più grande pedagogista italiana (1000 lire banconota e 200 lire 1980)

- Storia: Vittorio Emanuele III in quanto contemporaneo della Montessori, grande collezionista di monete ( una sua moneta)

- Fisica: il magnetismo per la prova dell'autenticità delle monete

- Filosofia Marx (anche se non mi convince molto, però ho visto che molti lo collegano)

- Arte: scultura sui 20 cent italiani di Boccioni poichè è contemporaneo di V.E.III e Montessori

Mancherebbero italiano,latino,inglese,matematica,chimica,ginnastica anche se mi sembra di aver capito che non bisogna per forza collegarle tutte (anche perchè ho solo circa 15 minuti per esporre tutto)

Sono super accettati tutti i consigli soprattutto di chi ha fatto questo tipo di tesina prima di me. Grazie in anticipo a chi potrà aiutarmi

Modificato da Cristian97
Awards

Inviato

Buonasera. :hi:

Ho letto. Scusi. Impressione. Sono molte parole, è molto fare annunci. Non è sufficiente indipendenza. Faccia una scelta. Compia il lavoro. E poi chieda, il lavoro buono o cattivo.

PS

È il mio punto di vista soggettivo. È basato sulla mia esperienza.


Inviato

Se proprio vuoi fare una tesina sulla numismatica dato che non puoi collegare tutto (e non devi) cerca almeno di collegarti con le materie di indirizzo e/o quelle che ritieni principali (magari sapendo che un prof. per tale materia sarà presente nella commissione mentre quell'altra no...)

Se imposti il discorso in maniera approfondita 15 minuti non ti basteranno anche se farai pochi collegamenti 

Awards

Inviato

Chimica : c'è  la 500  lire san marino bimetallica. Ginnastica : prendi  moneta con raffigurazioni sportive  e/o olimpiche. Inglese: monete di Elisabetta o regina vittoria e/o altri regnanti.  Latino : una romana costantiniana andrà  bene.  Italiano : l'euro  con Dante o pascoli o Boccaccio. 

  • Mi piace 1

Inviato

@@Cristian97

Per latino io inserirei la ripresa della simbologia classica sulle monete contemporanee (dal fascio sulla monetazione di Vittorio Emanuele ai vari Minerva, Mercurio e compagnia sulle monete repubblicane).

Per italiano farei un collegamento con la retorica del potere nel ventennio (20 lire elmetto come esemplificazione) ed eventualmente lo collegherei con D'Annunzio.


  • 1 mese dopo...
Inviato

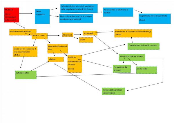
sui consigli che ho ricevuto ho rivisto un po' l'impostazione e ho elaborato una mappa.

 

con questa tesina vorrei sostenere (inizio quadro rosso) che le monete oltre al valore economico (parte azzurra) hanno un plusvalore collezionistico sotto vari aspetti (parte gialla) argomentando con riferimenti ad alcuni argomenti (parte verde). e accompagnando l'esposizione mostrando monete per supportare la tesi.

 

post-42465-0-69340600-1455548506_thumb.j

Awards

  • 3 mesi dopo...
Inviato

ciao a tutti purtroppo il momento fatidico della maturità si avvicina. dopo molti cambiamenti sui collegamenti più o meno suggeriti dai prof ho completato la presentazione in powerpoint della mia tesina, qualcuno vorrebbe dargli un'occhiata e darmi un'opinione, so che ci sono anche molti prof qui sul forum che sono stati spesso in commissione gradirei anche una loro opinione dato che sono del settore.

Awards

Inviato

ciao a tutti purtroppo il momento fatidico della maturità si avvicina. dopo molti cambiamenti sui collegamenti più o meno suggeriti dai prof ho completato la presentazione in powerpoint della mia tesina, qualcuno vorrebbe dargli un'occhiata e darmi un'opinione, so che ci sono anche molti prof qui sul forum che sono stati spesso in commissione gradirei anche una loro opinione dato che sono del settore.

 

Se vuoi posso darci un'occhiata io, sto facendo anche io la maturità e in questi giorni non faccio altro che leggere tesine, la mia e quelle degli altri ahaha


Inviato

@@Cristian97 per MATEMATICA andrei a descrivere l'insieme e le caratteristiche dei numeri naturali, poiché sulle monete difficilmente potrai trovare altri numeri, svolgendo poi una breve differenziazione con gli altri numeri (usa i diagrammi di Eulero).


Inviato

@@coins se mi mandi la tua mail in mp te la invio in pdf

@@ARES III ho già concluso la tesina. I diagrammi di eulero non li abbiamo trattati quindi non mi sento neanche di inserirli

Awards

Unisciti alla discussione

Puoi iniziare a scrivere subito, e completare la registrazione in un secondo momento. Se hai già un account, accedi al Forum con il tuo profilo utente..

Ospite
Unfortunately, your content contains terms that we do not allow. Please edit your content to remove the highlighted words below.
Rispondi a questa discussione...

×   Hai incollato il contenuto con la formattazione.   Rimuovere la formattazione

  Only 75 emoji are allowed.

×   Il tuo collegamento è stato incorporato automaticamente.   Mostra come un collegamento

×   Il tuo contenuto precedente è stato ripristinato..   Cancella editor

×   You cannot paste images directly. Upload or insert images from URL.

Caricamento...
×
  • Crea Nuovo...

Avviso Importante

Il presente sito fa uso di cookie. Si rinvia all'informativa estesa per ulteriori informazioni. La prosecuzione nella navigazione comporta l'accettazione dei cookie, dei Terms of Use e della Privacy Policy.